Новые древние: бронированный малютка, родичи диплодока и огромный морской ящер

Всем привет, это Семён Морозов. Я обычно сижу, никого не трогаю, пишу заметки о находках палеонтологов. А тут недавно приходит ко мне коллега (кстати, это был Сергей Коленов) и говорит: «Семён, будешь делать обзор новых динозавров каждый месяц?» Хотя я даже не уверен, надо ли ставить в конце этой реплики вопросительный знак. В общем, держите — вот какие находки описали палеонтологи в августе.
Необычный щитоносец
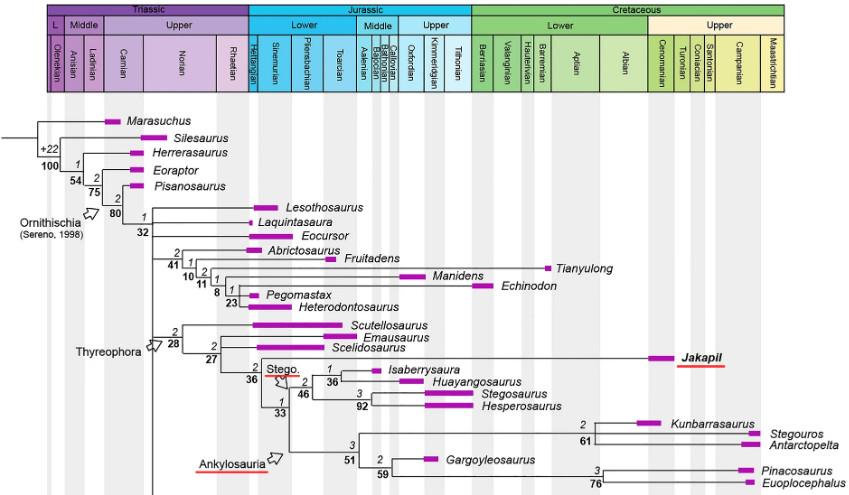
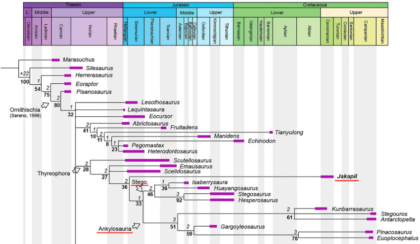
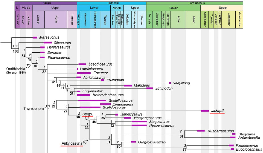
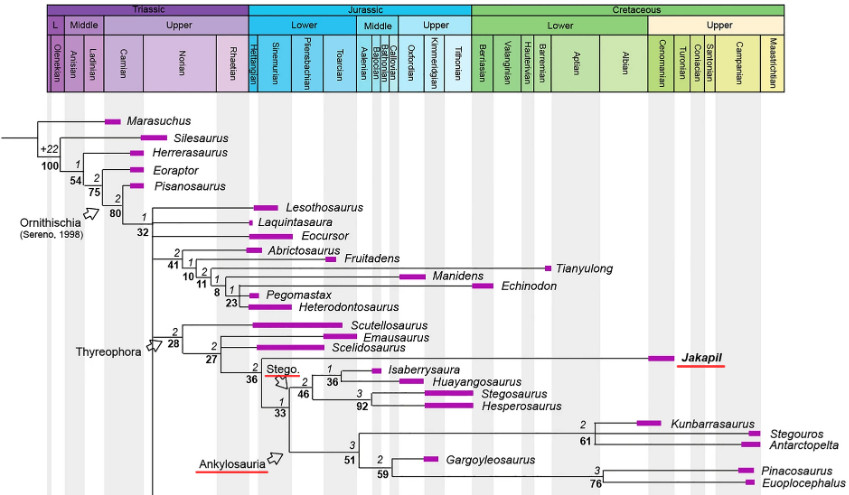
Палеонтологическая звезда прошлого месяца — а то и всего 2022 года — это, безусловно, новый вид из группы тиреофор (Thyreophora), которых еще называют бронированными динозаврами. (Я даже думал сначала ему отдельный материал посвятить, настолько он крутой!) К тиреофорам относятся стегозавры с пластинами на спине, покрытые панцирем анкилозавры, а также их более примитивные родственники, например скутеллозавр или сцелидозавр.

Окаменелости нашли в Аргентине, в верхнемеловых отложениях формации Канделерос (Candeleros Formation). Здесь примерно 97–94 миллиона лет назад была пустыня Кокорком (Kokorkom), которую пересекала система сезонно пересыхающих рек. Помимо динозавров тут жили, например, змеи с ногами Najash rionegrina и млекопитающие кронопио (Cronopio dentiacutus), похожие на саблезубую белку из «Ледникового периода» (открыли этот вид, кстати, уже после выхода мультфильма).
Тиреофора назвали Jakapil kaniukura. Родовое имя взято из вымершего языка индейцев пуэльче и означает «щитоносец», а видовое составлено из слов «гребень» и «камень» на еще живом языке мапуче — имеется в виду гребень на нижней челюсти, который отличает якапила от остальных бронированных динозавров.По меркам тиреофор якапил довольно необычен. Во-первых, он некрупный: не больше полутора метра в длину, а весил как упитанный кот, от 4,5 до 7 килограммов. Во-вторых, он определенно ходил на задних лапах, потому что передние были слишком малы, чтобы использовать их для передвижения. Они у него похожи на руки карнотавра (о нем я рассказывал в обзоре пятой серии «Доисторической планеты»).
В общем, своей маленькостью и манерой передвигаться якапил больше напоминает базальных (то есть примитивных) тиреофор. Вот только жили они гораздо раньше, в юрском периоде — и севернее, на территории Лавразии (которую составляли Северная Америка и Евразия).
Филогенетическое положение аргентинской находки точно установить не удалось. Использование одних матриц данных показывает, что якапил — сестринский таксон по отношению к эвриподам (это стегозавры плюс анкилозавры), использование других — что это либо сестринский таксон по отношению к анкилозаврам, либо же вообще примитивный анкилозавр.

Однако не все ученые готовы согласиться с тем, что это представитель тиреофор. Известный эксперт по стегозаврам и другим бронированным динозаврам Сюзанна Мейдмент (ее группа, среди прочего, открыла необычного анкилозавра
